播音主持
中影人教育播音主持中心
首页
|
简介
|
成果
|
教师
|
课程
首页
>
播音艺考常见问题
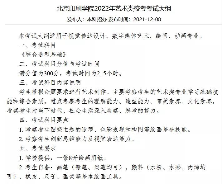
【北京印刷学院】2022年艺术类校考公告及考试大纲
说明:文章内容来源网络整理仅供参考,如有侵权请联系删除
(QQ:1624823112)
,万分感谢!
上一篇:
【北京师范大学】2022年部分特殊类型招生考试公告
下一篇:
【西安体育学院】2022年艺术类专业招生考试省统考科类对照表
经营许可证编号:豫ICP备2021001934号