中影人教育播音主持中心

上海戏剧学院发布2021年上海考生考试公告

同学们,关于2021年上海秋季高考考生报考上海戏剧学院艺术类校考专业(方向)所对应的市统考类别说明发布啦!

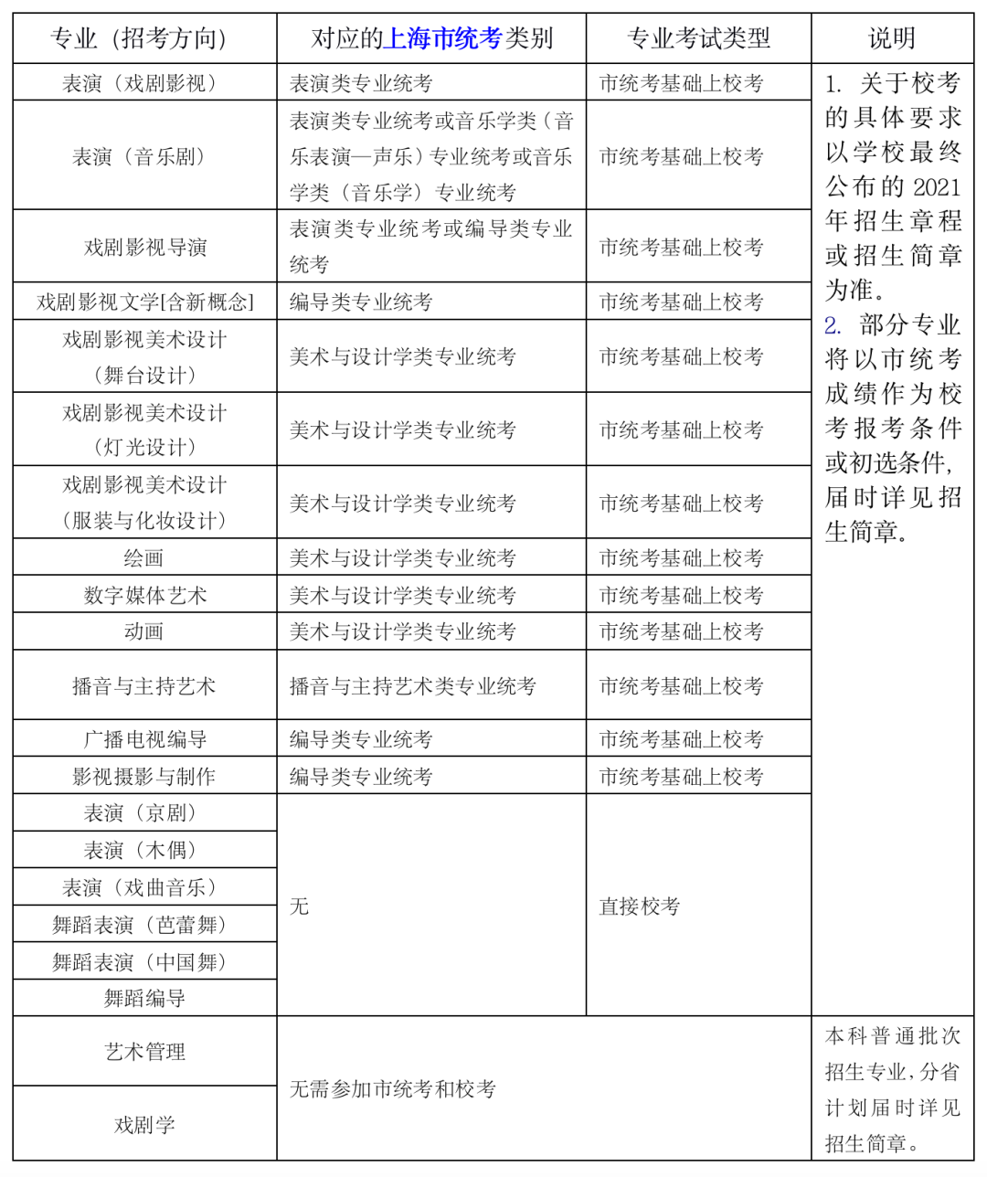
根据《2021年上海市普通高校艺术类专业报名考试实施办法》,2021年上海市统一组织的专业考试(以下简称“市统考”)包括美术与设计学类、编导类、表演类、播音与主持艺术类、音乐学类(音乐学)、音乐学类(音乐表演—声乐)和音乐学类(音乐表演—器乐)七个类别的考试,拟报考我校校考的上海考生须报考的市统考类别如下:
 

上海戏剧学院

说明:文章内容来源网络整理仅供参考,如有侵权请联系删除 (QQ:1624823112),万分感谢!